党建动态
BUILDING DYNAMIC

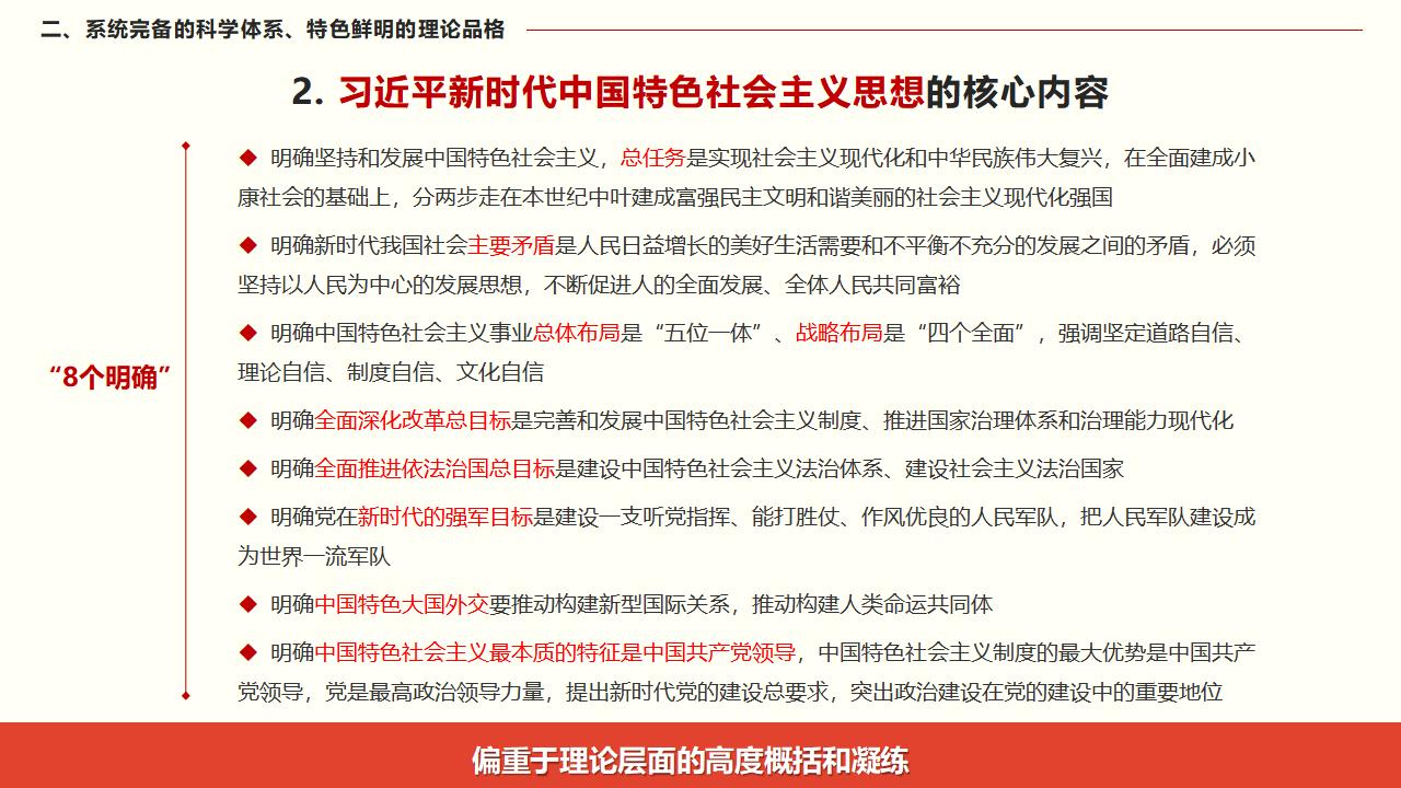
习近平新时代中国特色社会主义思想是党和国家必须长期坚持的指导思想

发布时间:2023-01-19 11:25:00 撰稿人:匿名 浏览量:319



集团简介

j9在线成立于2014年7月,是陕西建工集团股份有限公司的重要子企业,肩负“助推建筑绿色革命,领航产业和谐发展”的使命。

MORE→

党建动态

强化党建引领 推动远方公司高质量发展
关注党建动态,旨在宣传党的方针政策、展示党建动态。

MORE→